To master sound design, no technology can top your own hearing. That’s the message from Francis Preve, who gave a gripping talk at Ableton Loop. Now we’ve got video – and more discussion. Nothing is sacred – not even the vaunted TB-303 filter.
Music
The Touché, adding expression to synths – just in time for Moogfest
After years of somewhat similar wheels and pads and keys that wiggle, we’re finally seeing the ability to get physically expressive with sound in new ways. The Expressive E Touché is one of the most compelling cases of that – but to understand, you have to watch, and listen.
Speaking in signal, across the divide between video and sound: SIGINT
Performing voltages. The notion is now familiar in synthesis – improvising with signals – but what about the dance between noise and image? Artist Oliver Dodd has been exploring the audiovisual modular.
All the details on Moog’s new Grandmother semi-modular synth
Moog’s Mother line have all had patch cables. Now, the Grandmother adds something else – keys. Oh, and a heck of a lot of colors. We talked to Moog to get the inside scoop on the new Grandmother.
This Stylophone business card is the best music nerd handout ever
Short of handing out a self-built Eurorack system with your phone number scrawled in metallic ink on the back, it’s tough to beat this all-in-one working Stylophone as a calling card that says “yeah, I’m a music tech nerd.”
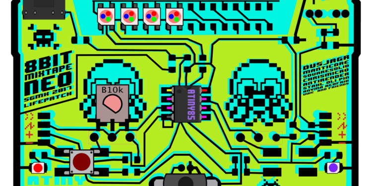
8BitMixtapeNEO is a glitchy hackable synth the size of a cassette tape
It’s the size of a cassette tape, has buttons and pots so you can play it as a handheld instrument, it’s open and hackable – and it sounds like 8-bit mayhem.
iZotope adds modeling features to Vocal Synth, makes a creative bundle
Singing – it’s the simple most important human instrument, but it’s too often overlooked in technology. iZotope has doubled up on innovations there with Vocal Synth 2 – and in case you haven’t been keeping track, they’ve bundled all their production tools together into the new Creative Suite.
All the best new gear and modules from Superbooth, in one place
If you love synths, you’ll want a guide to Berlin’s Superbooth. What was still just an actual booth a few years ago has grown into one of the world’s biggest synthesizer showcases. There was so much new, it’s actually hard to keep track. Here’s some assistance.
Medusa is an expressive grid, powerful sequencer, and synth
Polish maker Polyend has one special grid – expressive sensing meets powerful sequencing and recording. And now, combined with a dedicated synth made with Dreadbox, it starts to really come alive.
MIDI Polyphonic Expression is now a thing, with new gear and software
MIDI Polyphonic Expression (MPE) is now an official part of the MIDI standard. And Superbooth Berlin shows it’s catching on everywhere from granular synths to modular gear.













